首页
国际
城市
文化
教育
科技
第八届全球科技创新大会聚焦推动可持续发展
这是10月8日在南非行政首都比勒陀利亚拍摄的第八届全球科技创新大会现场。新华社记者蒋国鹏摄新华社南非比勒陀利亚10月8日电(记者白舸蒋国鹏)第八届全球科技创新大会8日在南非行政首都比勒陀利亚开幕,探索以技术创新驱动包容性增长、推动落实可持续发展目标的解决方案。本次大会主题为“科技创新助力...
文化
2025-10-09
0次阅读
0条评论
游客称在广西丹炉山滑道遇蛇,景区致歉:这么多年就这一次,每年都做防蛇处理
10月5日,网友“是烧鸭粉的贤”发布视频称在广西南丹县丹炉山景区一处滑道游玩时遇到了一条蛇,视频为第一人称视角,一条蛇沿着滑道从上往下,穿过网友腿部后继续下滑。网友在视频中配文“没反应过来”。▲网友在丹炉山景区滑道遇蛇图/网络截图网友在视频中表示,“这是我国庆旅游碰到的惊险一幕,景区里的...
城市
2025-10-08
1次阅读
0条评论
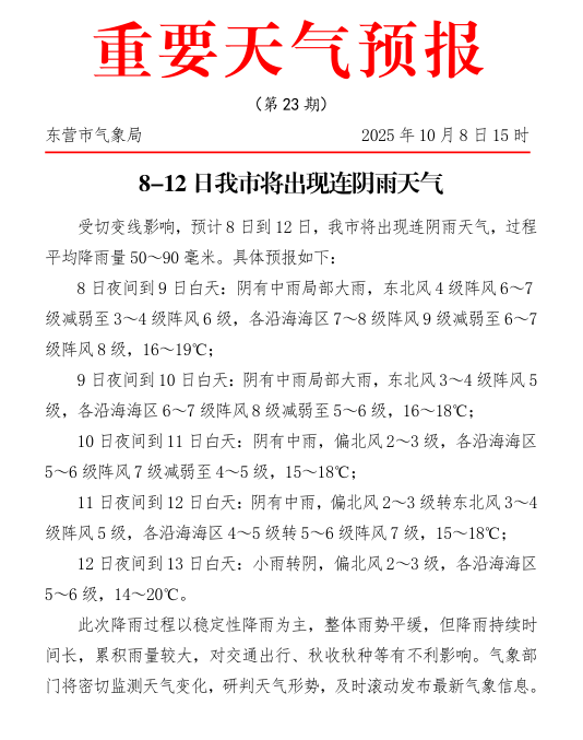
8日至12日东营市将继续出现连阴雨天气
8日,东营市气象局发布天气预报,从8日晚间开始,东营将再迎一轮连续降雨天气。将于持续时间长,累计降雨量大的同时,还将伴有短时大风天气。8日15时,东营市气象局发布最新的重要天气预报称:受切变线影响,预计8日到12日,东营市将出现连阴雨天气,过程平均降雨量50~90毫米。具体预报如下:8日夜间到...
城市
2025-10-08
0次阅读
0条评论
“点一个涨一个”!OpenAI已成美股头号“吹票大师”
OpenAI虽未上市,但这家全球估值最高的初创公司正越来越深刻地影响股市。上周,OpenAI在ChatGPT中推出“即时购买”功能,令电商公司Shopify和Etsy股价飙升。随后,该公司发布一篇介绍内部新功能的博客,又引发文档软件股新一轮震荡,Atlassian等原本因担心AI冲击而承压的公司再...
城市
2025-10-08
1次阅读
0条评论
南开金秋购物季持续升温 国庆假期精彩不断引客来
天津北方网讯:早上十点多,南开大悦城盒马鲜生店内,鲜肉月饼柜台前排起了长龙,香气四溢,顾客们翘首以待;“好几款月饼现在都是网红,得赶早来买,多买点大家都尝尝。”一位抱着好几盒月饼的市民笑着对记者说。海光MALL物美超市经过“胖改”后,同样以其引入的胖东来同款月饼和亲民价格吸引了大量消费者驻足选购……...
城市
2025-10-08
0次阅读
0条评论
八国发表联合声明
据新华社消息,埃及、约旦、阿联酋、印度尼西亚、巴基斯坦、土耳其、沙特阿拉伯和卡塔尔八国外长5日发表联合声明,欢迎巴勒斯坦伊斯兰抵抗运动(哈马斯)就美国总统特朗普提出的加沙地带停火“20点计划”所采取的措施,重申将共同努力立即结束加沙战争。据埃及外交部,该声明说,八国外长欢迎哈马斯就“20点计划”...
文化
2025-10-06
0次阅读
0条评论
小男孩独自在高速上奔跑,过往车辆纷避让,家长下车方便时娃丢了
10月1日14时10分左右,杭州公安高速交警支队三大队综合视频巡查发现,在杭新景高速安仁枢纽附近,一名身穿黑衣服的儿童在一车道上奔跑。过往车辆纷纷避让,现场险象环生。发现情况后,综合勤务室迅速联系附近巡逻警力前往处置。此时,一辆新能源小车停在了黑衣小男孩身旁,似乎正在与小男孩交谈。...
文化
2025-10-06
0次阅读
0条评论
三季报业绩抢先看!半导体设备龙头,预增超130%
证券时报·数据宝统计,截至9月底,共计26家A股上市公司发布2025年三季报业绩预告及相关报告。其中,10家为北交所公司,并未公布具体盈利数值;5家为新上市不足一周的公司(C标识);剩余11家对于前三季度盈利上下限则做出了明确的预测。11家上市公司预告前三季度盈利根据上市公司前三季度业绩预告中值...
科技
2025-10-05
0次阅读
0条评论
日本军舰赴美改装“战斧”,要担心的不只是中朝
日本军舰跑去美国改装“战斧”巡航导弹,这事情得担心的可远远不止咱们中国,朝鲜和俄罗斯那边也得留意着点。据日本的媒体说,日本那艘叫“鸟海号”的驱逐舰去美国了。这艘舰可是日本海上自卫队首个要改装“战斧”巡航导弹的作战舰艇。这事情,其实是日本之前向美国采购“战斧”巡航导弹的一个必然延续。早在2023...
教育
2025-10-05
0次阅读
0条评论
季前赛-海兰德18分约基奇空砍14+5+2 森林狼126-116胜掘金
【搜狐体育战报】北京时间10月5日NBA季前赛,客场作战的森林狼以126-116击败掘金。海兰德18分3篮板3助攻,戈登14分3篮板1助攻。全场具体比分(掘金队在后):40-28、32-35、24-17、30-36。森林狼队:海兰德18分3篮板3助攻、朱赞16分6篮板、贝兰热14分4篮板、香农...
科技
2025-10-05
0次阅读
0条评论
首页️
上一页
8
9
10
11
12
13
14
15
16
17
下一页
尾页
热门文章
1380亿元!“国补”继续
欧冠-吉拉西神勇拜尔制胜 多特2-1逆转总分3-2里尔晋级
中方决不接受七国集团“甩锅”推责
货车司机儿子质疑劳斯莱斯车主立人设博流量,对方一周涨粉超百万
以军消息显示其军事人员在黎北部抓获一名真主党官员
最新文章
伊朗内部分裂,刚击落美机就要讲和?前外长在美媒发文呼吁停火,被怒批“叛徒”!
黎真主党称,使用巡航导弹击中一艘以色列军舰
人民日报敲响钟声,中方不会放过高市早苗,俄罗斯也要追责日战犯
贝维斯:武汉三镇队战术布置比较周到,犯了一些小错误造成丢球
祝贺!赵心童夺得2026斯诺克巡回锦标赛冠军
标签列表
航母
(2623)
房地产
(2632)
旅游
(2633)
低空经济
(2643)
旅行团
(2645)
本地房价
(3950)
大模型
(4225)
芯片
(4348)
华为新技术
(4142)
科技新技术
(4092)
节能
(4248)
城市环保
(4127)
城市道路
(4140)
海思
(4115)
养生
(4058)
晨练
(4039)
健身锻炼
(4047)
时尚
(4108)
名牌
(4123)
化妆品
(4135)
国际时讯
(3927)
海外军事
(3778)
养生之道
(3892)
手机新科技
(4033)
农村环保
(4122)
随机推荐
专家谈“尖扎黄河特大桥施工绳索断裂”:必须按规定严格执行定期检查
法治课|孩子玩鞭炮引爆化粪池致多车受损,责任该如何分担?
倒计时40秒时取消!美“星舰”第10次试飞连续2天叫停
北京明日有大雨,部分地区暴雨
友情链接
白皮松资讯