首页
国际
城市
文化
教育
科技
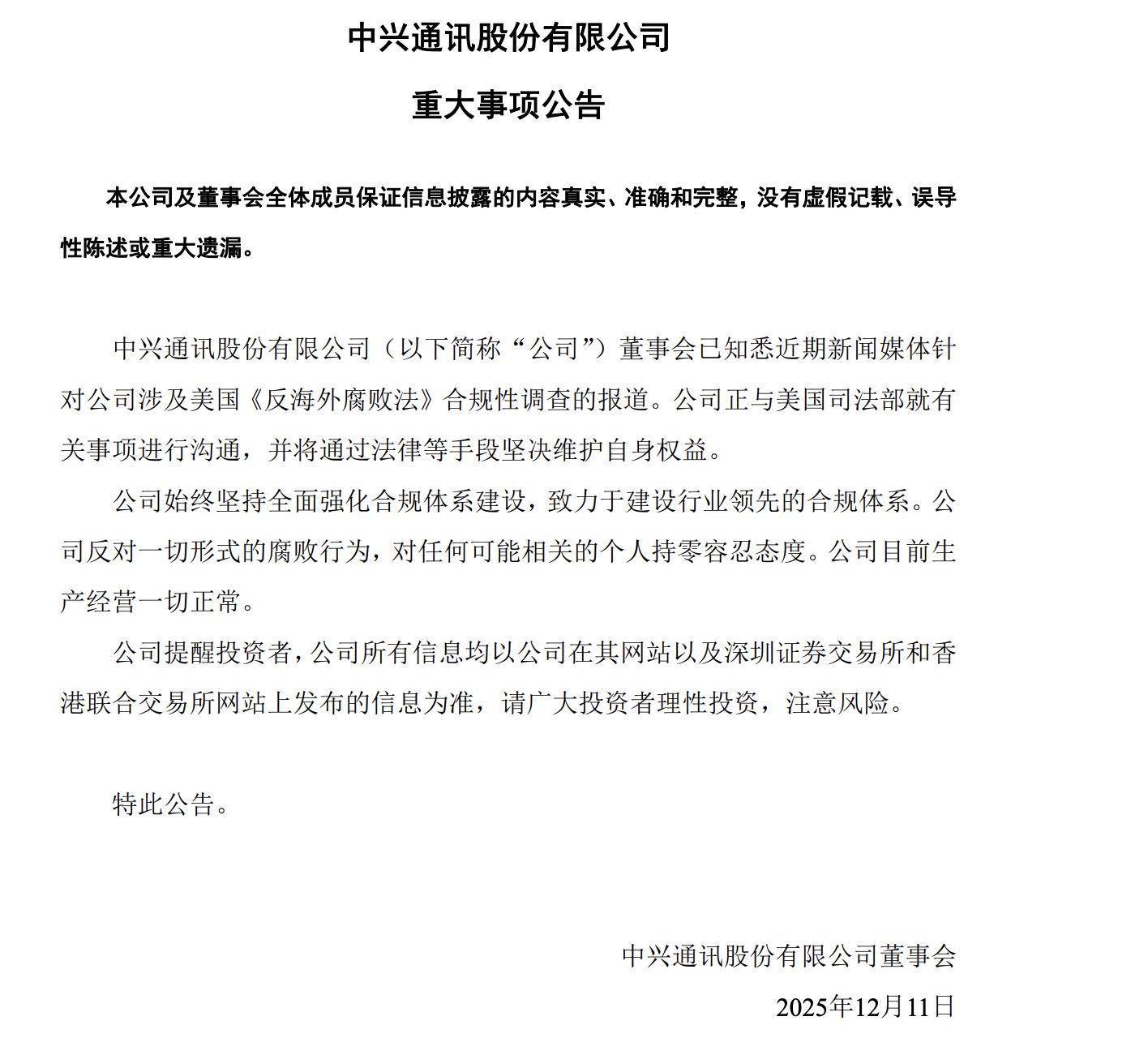
中兴通讯A股跌停,回应涉美合规调查:正与美国司法部沟通
12月11日,受市场传闻影响,中兴通讯午后股价出现剧烈波动,截至午后收盘,A股跌停,港股也跌超12%。针对市场流传的关于“公司涉及美国《反海外腐败法》合规性调查”的报道,中兴通讯于当日午间发布重大事项公告进行回应。中兴通讯公告称,公司董事会已知悉近期新闻媒体针对公司涉及美国《反海外腐败法》合规性调...
文化
2025-12-11
1次阅读
0条评论
金条假的、别墅租的、父母演的,“新娘”被判刑:“法庭上很嚣张”
陪嫁的金条、银行存单是网购的,“高官父亲”“模特母亲”是找人演的,豪车、别墅是租的,“新娘”实际上已结了两次婚,仍在婚姻存续状态……2025年12月8日,该案在湖北省随州市曾都区人民法院作出一审判决:“新娘”尹某某因犯诈骗罪,被判处有期徒刑四年六个月,并处罚金两万元;继续追缴尹某某违法所得8914...
国际
2025-12-11
4次阅读
0条评论
美国做梦都没想到,泽连斯基态度空前强硬,乌克兰拒绝任何割土,对外释放信号非同寻常
最近俄乌冲突的谈判桌上掀起了轩然大波,美国本来盘算着压着乌克兰割让领土换和平,没成想泽连斯基这次硬气到底,公开喊出“绝不接受任何割土方案”,这波操作让美国的如意算盘落了空,也让整个局势变得更加扑朔迷离。事情的起因得从美国的“和平计划”说起。随着美国总统大选临近,特朗普政府不想再往乌克兰这个“无底洞...
国际
2025-12-10
4次阅读
0条评论
英方宣布制裁两家中企,外交部:中方坚决反对,已提出严正交涉
12月10日,外交部发言人郭嘉昆主持例行记者会。有记者提问,据报道,12月9日,英国政府宣布对两家中国公司实施制裁,声称相关公司对英国及其盟友发动网络攻击,称其行为与中国政府相关。外交部对此有何评论?郭嘉昆资料图。图源:外交部网站郭嘉昆表示,中方坚决反对并依法打击黑客活动,同时坚决反对出于...
国际
2025-12-10
3次阅读
0条评论
中国科学院院士刘正猷:突破再突破!声学超材料领域的开拓者
噪音污染,令人头疼,而“声学超材料”的出现,让人们首次拥有了精准“驾驭”声音的能力。今天的《学院士精神建时代新功》,我们走近“声音指挥官”——武汉大学刘正猷院士。中国科学院院士、武汉大学物理科学与技术学院院长刘正猷:这个材料就是一个人工结构材料,是一个声学材料,用3D打印机打印出来,它可以把...
国际
2025-12-10
1次阅读
0条评论
深度解析中日战机“擦枪走火”临界点:火控雷达,开枪瞄准
12月6日,中国海军“辽宁”号航母编队在宫古海峡以东、冲绳本岛东南方向的西太平洋公海进行舰载机起降训练。当天16:32-16:35和18:37-19:08两个时段,从舰上起飞的歼-15舰载战斗机先后两次对日本航空自卫队F-15J战斗机实施间歇性火控雷达照射,单次最长时间约30分钟。日本防卫相小泉进次...
教育
2025-12-09
3次阅读
0条评论
看来日本是想斗到底?媒体爆料日方已全面暂停对华出口光刻胶,企图开始卡中国脖子!
在国际局势风云变幻的背景下,日本首相高市早苗似乎在一场蓄谋已久的对抗中愈发激进。自12月初以来,日本对于中国舰载机的“雷达照射”问题进行了炒作,并声称要“冷静而坚决地应对”,意图营造出一种危机四伏的氛围。然而,真相是,这一切不过是日本内部为了维护政治稳定和转移民众视线的一种手段罢了。在当前的国际环...
国际
2025-12-09
3次阅读
0条评论
微视频|让世界看到我
全国第十二届残疾人运动会暨第九届特殊奥林匹克运动会将于12月8日至15日在广东、香港、澳门举行。习近平总书记高度重视残疾人事业发展,格外关心、关注残疾人群体,将残疾人事业称为“春天的事业”,并指出:“健全人可以活出精彩的人生,残疾人也可以活出精彩的人生。”残疾人体育是一项崇高的事业,秉承“自强不...
文化
2025-12-09
3次阅读
0条评论
全国残特奥会五人制聋人足球赛在三水开幕
12月8日,全国第十二届残运会暨第九届特奥会(下称“残特奥会”)五人制聋人足球比赛在佛山三水拉开帷幕,接下来的7个比赛日,来自全国18支队伍将展开激烈角逐,上演无声足球场的“同样精彩”。赛事开球仪式。冬日的三水威斯汀北江足球场暖阳融融,绿茵场上飘着青草香。首轮比赛由女子组拉开帷幕,运动员们快速...
教育
2025-12-08
3次阅读
0条评论
特朗普政府对于中日外交争端保持沉默,日方被曝“感到沮丧”
【文/观察者网熊超然】日本首相高市早苗一番胡言乱语之后,原以为会有人在背后“强力撑腰”,可不曾料想却支持寥寥……12月7日,英国《金融时报》援引多名现任及前任美日两国官员的说法称,在高市早苗发表涉台错误言论激怒中国并遭中方雷霆重击后,日本对于美国的“支持力度不足”感到沮丧,并敦促美方给予高市更多...
科技
2025-12-08
3次阅读
0条评论
首页️
上一页
4
5
6
7
8
9
10
11
12
13
下一页
尾页
热门文章
1380亿元!“国补”继续
欧冠-吉拉西神勇拜尔制胜 多特2-1逆转总分3-2里尔晋级
中方决不接受七国集团“甩锅”推责
货车司机儿子质疑劳斯莱斯车主立人设博流量,对方一周涨粉超百万
以军消息显示其军事人员在黎北部抓获一名真主党官员
最新文章
马克龙承诺不邀中方参会!3件事摆上桌面,高市果然还是高兴早了
国民党“最高顾问”王金平力挺郑丽文访陆:两岸一家人,有事自己解决
美官员证实被击落,“机上人员下落不明”
十五连胜!卢伟离自己的纪录只差一场
收下中国26万桶柴油,转头就改岛名?菲律宾:中国帮大忙,想谈合作
标签列表
航母
(2619)
房地产
(2623)
旅游
(2629)
低空经济
(2635)
旅行团
(2631)
本地房价
(3946)
大模型
(4221)
芯片
(4345)
华为新技术
(4140)
科技新技术
(4091)
节能
(4246)
城市环保
(4125)
城市道路
(4139)
海思
(4112)
养生
(4058)
晨练
(4038)
健身锻炼
(4044)
时尚
(4106)
名牌
(4120)
化妆品
(4133)
国际时讯
(3925)
海外军事
(3778)
养生之道
(3892)
手机新科技
(4032)
农村环保
(4118)
随机推荐
黄健翔评U23国足亚洲杯决赛:4个丢球里两个折射一个点球,运气守恒
邱彪禁赛期高诗岩伤缺 山东客场绝杀北京5连胜
“苏超”最快进球纪录诞生!苏州队2:0暂时领先扬州队
罚单!杜润旺停赛5场罚款10万 主帅杜锋易立连坐
友情链接
白皮松资讯